
Prosty, bazujący na UDP i AES szyfrowany protokół transmisji obrazu
W tym wpisie chciałbym podzielić się moją przygodą w projektowaniu protokołu strumieniowego przesyłania obrazu. Protokół powstawał jakiś czas temu na potrzeby projektu aplikacji do szyfrowanego strumieniowego przesyłania obrazu.
Skupię się tutaj bardziej na aspektach projektowych i algorytmicznych, toteż wszystkie implementacje będą w formie pseudokodów i diagramów stanu. Nakreślę również problemy, jakie się w trakcie pojawiły (a trochę ich było).
Zakładam, że czytelnik ma podstawową wiedzę z zakresu sieci komputerowych, arytmetyki binarnej i kryptografii, toteż nie wyjaśniam szczegółowo niektórych skrótów i terminów.
Zaznaczę również że jest to bardzo prosta i naiwna implementacja, niezbyt wydajna do realnych środowisk produkcyjnych, mająca bardziej na celu pokazanie działania takich systemów od podstaw (skupię się tutaj głównie na warstwie 3, 4 i 7 modelu OSI).
Kanał transportu danych: protokoły TCP/UDP
Projektując jakikolwiek protokół (czy to znany HTTP, FTP, czy protokół X) należy mieć na uwadze, że pod maską zazwyczaj korzysta on albo z protokołu TCP, albo z UDP, czyli z protokołu niższej warstwy. Wybierając protokół TCP albo UDP należy mieć świadomość sposobu ich działania. TCP lepiej nada się do danych mniej dynamicznych, ale takich, które muszą zostać dostarczone w całości. UDP z kolei lepiej nada się do np. przesyłania strumieniowego audio czy wideo z uwagi na zerowy narzut obliczeniowy związany z korekcją błędnych pakietów i ich retransmisją oraz brak 3-way-handshake jak ma to miejsce w protokole TCP. Poprawność również nie jest priorytetowa (podobnie jak w metodach kompresji; efektywniejsze będzie zastosowanie dla danych multimedialnych kompresji stratnych takich jak JPEG aniżeli LZ77).
Ciekawostka: Najnowszy standard HTTP/3 jest oparty o protokół QUIC, który w warstwie 4 OSI korzysta z UDP. W celu korekcji błędów korzysta z własnych mechanizmów działających na poziomie warstwy 7. Zainteresowanych odsyłam do dokumentu RFC9000: https://datatracker.ietf.org/doc/html/rfc9000 .
Przesył danych (maksymalny rozmiar pakietu UDP, MTU i problemy z tym związane)
Wiedząc już, że do transmisji danych multimedialnych zostanie wykorzystane UDP, należy przyjrzeć się charakterystyce tego protokołu. Przydatna będzie tutaj wiedza z podstaw arytmetyki binarnej i sieci komputerowych. Maksymalna pojemność jednego pakietu dla UDP (w sensie transportowym) to 64kB dla IPv4 (skupię się tutaj jedynie na tym protokole, z uwagi na jego szeroką dostępność, dla IPv6 dzięki wykorzystaniu pewnych mechanizmów, pojemność ta może być większa). Natomiast maksymalne MTU w typowej sieci Ethernet to około 1500 bajtów (nagłówek IP + UDP). Jeśli wyślemy pakiet UDP większy niż 1460 bajtów (1500 bajtów: nagłówek IP), będzie musiał on zostać pofragmentowany na poziomie warstwy 3, co dodatkowo wprowadzi narzut obliczeniowy. To, czy zdecydujemy się na większe pakiety w warstwie 7 i fragmentację w warstwie 3, czy mniejsze pakiety warstwy 7 i ograniczenie fragmentacji w warstwie 3 zależy od zakresu wykorzystywania protokołu (inne potrzeby będą w przypadku zamkniętego oprogramowania wewnątrz firmy, gdzie łącza takie jak VPN mogą zmniejszać MTU, a inne w przypadku projektowania usługi streamingowej pokroju Twitch czy Discord dostępnej dla szerokiego grona odbiorców).
Chcąc przesyłać każdą klatkę obrazu osobno napotkamy pierwszy problem. Kompresując ją algorytmem JPEG, wielkość dla danych HD będzie znacznie większa od maksymalnej pojemności pakietu UDP. Mamy w tym wypadku dwie opcje:
- zmniejszyć jakość obrazu do tej znanej z początków YouTube (144p, 240p) i transmitować każdą klatkę w jednym pakiecie,
- podzielić klatkę na mniejsze segmenty i wprowadzić algorytm składania tych segmentów po stronie odbiorcy.
Rzecz jasna, opcja pierwsza jest kuriozalna i mało przewidywalna z uwagi na sposób działania algorytmów kompresji (obraz o małej dynamice będzie ważył mniej niż taki z większą ilością detali). Należy sobie odpowiedzieć na pytanie, co się stanie w momencie, gdy na obrazie mimo zastosowania najniższej z możliwych rozdzielczości poziom detali będzie tak duży, że jedna klatka nie zmieści się w jednym pakiecie UDP?
Wykorzystajmy więc podział klatki na segmenty (fragmentacja w warstwie 7 OSI). Załóżmy, że pakiet UDP jest rozmiaru bajtów. Nagłówek UDP zajmuje bajtów, toteż dane zajmują . Każdy segment (fragment jednej klatki obrazu) będzie posiadał bajtów. Pierwsze bajty będą przeznaczone na nr segmentu a drugie na maksymalną ilość segmentów przypadających na jedną klatkę. Reszta będzie przypadała na dane segmentu. Obrazuje to poniższa ilustracja.

Ktoś mógłby zadać pytanie a co jeśli wartość nr segmentu albo liczby segmentów przekroczy 4 bajty. Wówczas doszłoby do przepełnienia zakresu 32 bitów i w konsekwencji wstawianie zakłamanych wartości. W bardziej zaawansowanej implementacji protokołu można wprowadzić specjalne terminatory oddzielające sekcje strukturę danych pakietu UDP albo wprowadzić dodatkowe pole przechowujące ilość zadeklarowanych bajtów dla liczby segmentu i nr segmentu a same pola oznaczyć jako pływające. Należy mieć na uwadze jednak to, że terminatory, czy pola mogą wprowadzić dodatkowy narzut obliczeniowy, co może spowolnić transmisję segmentów. Wykonując pewne obliczenia, biorąc pod uwagę to, że musimy przesłać klatkę obrazu (rozdzielczość 4K, 24-bitowa głębia koloru, kompresja JPEG na poziomie 90% jakości obrazu bazowego) zakładając brak fragmentacji w warstwie 3 (maksymalny rozmiar danych: 1460 bajtów), wychodzi około 7182 segmentów (rzecz jasna, przy użyciu fragmentacji w warstwie 3 liczba segmentów się zmniejsza; rysunek poniżej).
Liczba ta mieści się na 2 bajtach, także 4 bajty to w zupełności bezpieczny rozmiar.
Szyfrowanie strumienia danych
Wiedząc już, jak będziemy fragmentować dane i wysyłać je przez sieć, dodajmy do nich szyfrowanie. Znamy dwa główny typy szyfrowania: asymetryczne i symetryczne. Asymetryczne wykorzystuje pary kluczy: publiczny i prywatny. Sam proces szyfrowania odbywa się z wykorzystaniem klucza publicznego a deszyfrowania z wykorzystaniem klucza prywatnego. Jest ono szeroko stosowane z uwagi na duże bezpieczeństwo, ale wprowadza dodatkowy narzut obliczeniowy co ma niemałe znaczenie w przypadku budowania systemów czasu rzeczywistego. Szyfrowanie symetryczne natomiast korzysta tylko z jednego klucza.
W projektowaniu protokołu skorzystałem z szyfrowania symetrycznego AES w trybie CTR. CTR (Counter) jest to jeden z trybów działania AES. Działa na zasadzie XOR-owania strumienia wygenerowanego przez licznik (counter) z danymi wejściowymi. Nie bez powodu wykorzystałem tryb CTR. W przypadku danych strumieniowych sprawdzi się on najlepiej z uwagi na:
- Brak modyfikacji długości danych wyjściowych w stosunku do danych wejściowych w wyniku szyfrowania oraz brak potrzeby stosowania paddingu (wypełnienia) do wielokrotności 16 bajtów.
- Szybki proces szyfrowania i odszyfrowywania, ponieważ nie trzeba czekać na poprzednie bloki jak w trybie CBC — wszystkie są od siebie niezależne. Dodaje to dodatkową zaletę możliwości przetwarzania współbieżnie wielu bloków dla dużych segmentów.
- Jest bardziej bezpieczny od ECB z uwagi na wprowadzenie wektora inicjującego (IV) oraz licznika, co daje zapewnienie, że dla tych samych danych wejściowych szyfrowanie będzie zawsze inne, nawet jeśli używa się tego samego klucza AES, z uwagi na różne wartości licznika. Chroni to przed atakami wykorzystującymi powtarzalne wzorce w danych, a jak wiadomo kolejne klatki obrazu są tego doskonałym przykładem (np. statyczny obraz przez kilka sekund).
Proces szyfrowania oraz deszyfrowania danych przedstawiony został na poniższych rysunkach. W celu uproszczenia schematu counter jest traktowany jako licznik + wektor inicjujący (IV).

Więcej informacji na temat działania algorytmu AES i jego trybów znajdziesz na tej stronie: https://www.highgo.ca/2019/08/08/the-difference-in-five-modes-in-the-aes-encryption-algorithm .
Tryb CTR zakłada, że wartość IV jest jawna i musi być przesłana wraz z danymi do odbiorcy w celu ich odszyfrowania. Zmodyfikujmy więc strukturę danych UDP (rysunek poniżej). Wartość IV jest równa K, gdzie K to długość klucza AES (zakładamy, że ma standardowo 128 bitów - 16 bajtów). Szyfrowany fragment datagramu obejmuje segment klatki obrazu, wartość liczby segmentów oraz wartość numeru segmentu. Do tych zaszyfrowanych danych dodawany jest tekstem jawnym IV (wektor początkowy).

Zakłada się, że klucz AES zostanie wysłany przez jakiś szyfrowany kanał komunikacji do osób zainteresowanych odbiorem transmisji wideo. W moim programie sesja zabezpieczona była z wykorzystaniem szyfrowania asymetrycznego. Klucz AES do deszyfrowania strumienia transmisji był uprzednio zaszyfrowany publicznym kluczem RSA i w takiej formie wysyłany był do odbiorców. Można równie dobrze klucz AES wysłać poprzez Rest API schowane za reverse proxy z połączeniem TLS. Opcji jest wiele, należy jednak pamiętać, żeby taki klucz wysyłać ZAWSZE szyfrowanym kanałem komunikacji i co jakiś czas go rotować (najlepiej per-połączenie). Wypłynięcie klucza AES może narazić strumień na ataki MITM (man in the middle).
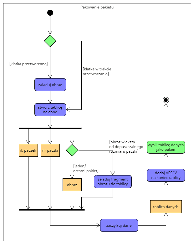
Algorytm dzielenia obrazu na segmenty i wysyłanie datagramów przez kanał UDP
Wiedząc już, w jaki sposób należy dzielić dane i znając pojemności jednego pakietu UDP można skonstruować algorytm służący do pobierania ówcześnie skompresowanej klatki obrazu zapisanej jako tablica bajtów i dzielenia jej na segmenty, które to wraz z dodatkowymi danymi do walidacji po stronie odbiorcy zostaną dołączone do datagramu i wysłane kanałem UDP. W implementacji zakładane jest, że kolejne segmenty wysyłane są przy użyciu mechanizmów wielowątkowości (tak, aby nie blokować napływających kolejnych klatek obrazu).
Algorytm rozpoczyna od pobrania klatki obrazu jako tablicy bajtów. Następnie bazując na ilości bajtów w klatce obrazu i maksymalnej ilości danych możliwych do zapełnienia w jednym datagramie, oblicza ilość potrzebnych segmentów do przesłania jednej klatki obrazu. Jeśli liczba nieprzetworzonych danych jest większa od maksymalnej ilości danych możliwych do zapełnienia w jednym datagramie, dzieli klatkę na segmenty (chunki), dodaje odpowiednio numer segmentu, ilość segmentów na klatkę, dane obrazu z przesunięciem i szyfruje z wykorzystaniem wektora początkowego (IV) oraz klucza AES. Gotowy datagram składa się z zaszyfrowanych danych oraz wektora początkowego. Datagram w takiej formie wysyłany jest przez kanał UDP. Jeśli nieprzetworzonych danych jest mniej niż maksymalna pojemność datagramu (tj. jeśli wszystkie dane mieszczą się w jednym datagramie) to wysyłany jest tylko jeden pakiet, po czym następuje pobranie kolejnej klatki obrazu (zakończenie działania wątku wysyłającego segmenty).
Dane wejściowe:
N - maksymalna liczba bajtów możliwych do przesłania w jednym pakiecie
sgNumS := 4 - liczba bajtów przeznaczona na numer segmentu.
sgCountS := 4 - liczba bajtów przeznaczona na liczbę wszystkich segmentów.
keyS := 16 - liczba bajtów przeznaczona na klucz AES (i tym samym IV).
rawDataS := N - (sgNumS + sgCountS + keyS) - liczba bajtów dla segmentu.
dopóki napływają klatki obrazu:
processingImage := pobierz pełną klatkę obrazu (jako tablicę bajtów)
imageDataS := ilość bajtów w klatce obrazu
sgCount := ceil(imageDataS / rawDataS)
unprocessedDataS := imageDataS
sendBytes := 0
chunkOffset := 0
sgNum := 0
dopóki unprocessedDataS > rawDataS:
datagram := [N - keyS]
datagram += sgNum
datagram += sgCount
datagram += processingImage[chunkOffset o długość rawDataS]
iv := wygeneruj losowy wektor inicjujący (IV)
encDatagram := [N]
encDatagram += zaszyfrowany datagram z użyciem klucza AES o rozmiarze keyS
encDatagram += iv
wyślij utworzony encDatagram przez kanał UDP
sendBytes += N
chunkOffset += rawDataS
unprocessedDataS -= rawDataS
sgNum += 1
jeśli unprocessedDataS > 0:
datagram := [unprocessedDataS + sgNumS + sgCountS]
datagram += sgNum
datagram += sgCount
datagram += processingImage[chunkOffset o długość rawDataS]
iv := wygeneruj losowy wektor inicjujący (IV)
encDatagram := [unprocessedDataS + sgNumS + sgCountS + keyS]
encDatagram += zaszyfrowany datagram z użyciem klucza AES o rozmiarze keyS
encDatagram += iv
wyślij utworzony encDatagram przez kanał UDP
sendBytes += unprocessedDataS + sgNumS + sgCountS + keyS
chunkOffset := 0
unprocessedDataS := 0
sgNum := 0
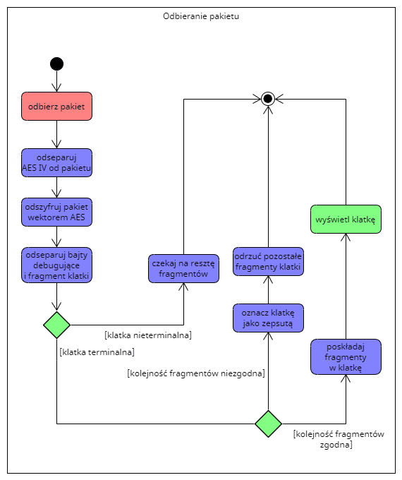
Algorytm odbierania datagramów, walidacja błędnych klatek i składanie segmentów w klatki obrazu
Algorytm po stronie odbiorcy rozpoczyna od pobrania całego datagramu. Następnie wyłuskiwane jest z niego początkowe 16 bajtów wektora początkowego (IV). Z jego pomocą odszyfrowywana jest reszta datagramu. Z odszyfrowanego datagramu pobierany jest numer segmentu, całkowita liczba segmentów oraz dane segmentu obrazu (dane obrazu dodawane są do bufora). Jeśli wykryje, że segmenty są w niewłaściwej kolejności, ustawia całą klatkę jako corrupted (uszkodzoną). Jeśli przesłano wszystkie segmenty i nie wykryto żadnego uszkodzonego segmentu, zawartość bufora jest pobierana w celu wyświetlenia klatki obrazu a sam bufor jest czyszczony. Proces jest powtarzany, dopóki wątek jest aktywny.
Dane wejściowe:
N - maksymalna liczba bajtów możliwych do przesłania w jednym pakiecie
sgNumS := 4 - liczba bajtów przeznaczona na numer segmentu.
sgCountS := 4 - liczba bajtów przeznaczona na liczbę wszystkich segmentów.
keyS := 16 - liczba bajtów przeznaczona na klucz AES (i tym samym IV).
rawDataS := N - (sgNumS + sgCountS + keyS) - liczba bajtów dla segmentu.
sgNum := 0
prevSgNum := 0
sgCount := 0
imageBuffer := [] - bufor na segmenty jednej klatki obrazu
isCorrupted := false - czy klatka jest odrzucana (uszkodzony segment)
corruptedFrames := 0 - ilość uszkodzonych klatek
dopóki wątek jest aktywny:
datagramData := odbierz zawartość datagramu
datagramDataS := pobierz rozmiar odebranego datagramu
iv := datagramData[N - keyS do końca]
decDatagram := odszyfrowany datagram z użyciem klucza AES i IV
sgNum := decDatagram[keyS, ilość sgNumS]
sgCount := decDatagram[keyS + sgNumS, ilość sgCountS]
imageBuffer += decDatagram[keyS + sgNumS + sgCountS, do końca]
jeśli prevSgNum < sgNum - 1:
isCorrupted := true
prevSgNum := sgNum
jeśli sgNum == sgCount:
jeśli nie isCorrupted:
wyświetl zawartość imageBuffer (pełna klatka)
w przeciwnym wypadku:
corruptedFrames += 1
isCorrupted := false
imageBuffer := [] - wyczyść bufor
Podsumowanie
Przedstawiony prosty protokół przesyłania obrazu w czasie rzeczywistym z wykorzystaniem datagramów może w mniejszym lub większym stopniu pokazać proces jego tworzenia od podstaw oraz uwidocznić obecność możliwych pułapek, na jakie można natrafić podczas jego projektowania. W tego typu systemach należy mieć na uwadze, że każdy cykl zegara procesora jest na wagę złota i żeby działał on bez opóźnień należy unikać zbędnych deklaracji obiektów na stercie, tworzenia dużych tablic a kopiowanie danych najlepiej realizować poprzez natywne funkcje. Projektując tego typu protokół można wysnuć pewne złote zasady:
- UDP jest lepszym rozwiązaniem dla danych strumieniowych, mimo braku wbudowanych mechanizmów korekcji błędów. Najlepiej takie mechanizmy napisać samemu.
- Podział danych na segmenty i ich wprowadzenie dodatkowych pól kontrolnych pozwalają na przesyłanie dużych klatek obrazu w ograniczeniach wynikających z MTU i pojemności datagramów.
- AES w trybie CTR umożliwia szybkie szyfrowanie strumienia bez powiększania danych wyjściowych w stosunku do danych wejściowych i jest bezpieczniejszy od trybu ECB z uwagi na obecność wektora inicjalizującego i licznika.
Jakby ktoś był ciekawy innych nieporuszonych szczegółów implementacyjnych, zapraszam do dyskusji w komentarzach.
© 2026 by Miłosz Gilga.RSS